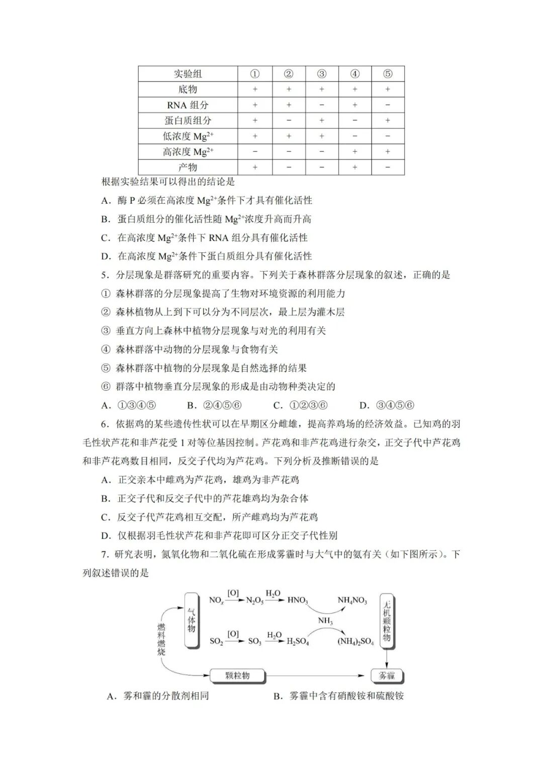
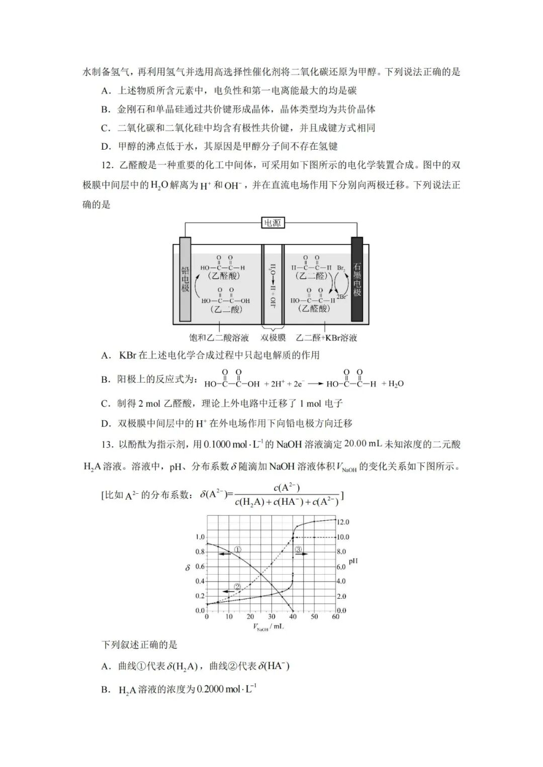
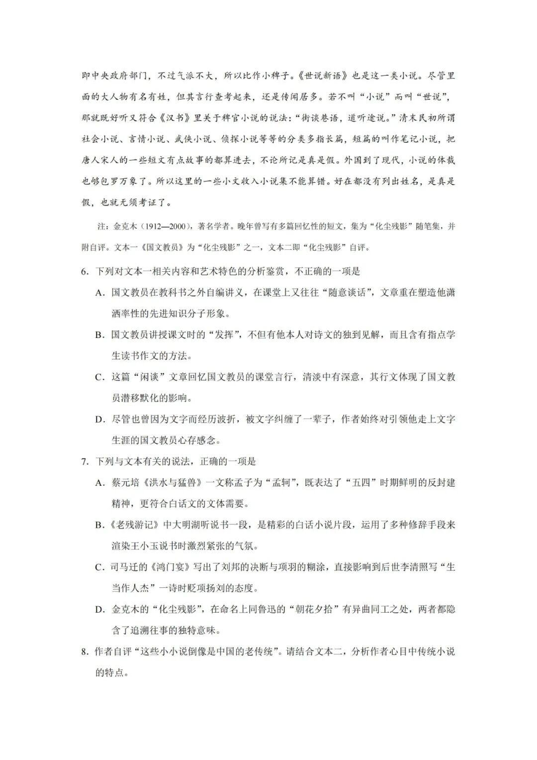
+-
2023 | 教育部高考题型样例发布(9科齐全)

       众所周知,根据规定,2019之后,新高考不再出考纲和题型示例,但因2023高考有五个省是新课标又是老高考,因此,教育部国家考试院编写了语数英三门学科高考题型示例。同时说明,:题型示例的选编只做举例说明,并不代表高考最终题型。但这些题型样例,参考性强,有助于高考命题倾向性的研究。我们认识到,命题的依据是《高考评价体系》和"高中新课标”,将遵循"命题核心价值金线,能力素养银钱,情境载体串联线"具体命题思想,每道试题均会“无价值,不入题;无思维,不命题;无情境,不成题"。教育部以此加大试题区分度,增强选拔功能。

近日,安徽、云南、吉林、黑龙江等省份组织了适应性测试,以帮助考生进一步熟悉试卷结构。大家都看见了,这次语文试题在继承中发展,借鉴中出新,强化思辨能力考查,在选材上下功夫,在情境上做文章,在教考衔接处花力气,打通新老教材、新旧课程、新老高考,为全国卷、新高考卷提供了备考的新思路。详解来了!2023教育部命题之四省份适应性测试。

点击下面,下载所有科目的试题和答案。

语文匠推荐【全套试题和答案】2023适应性考试.rar